阜阳 最近有不少的人都在问怎么进行医保异地报销,很多人都是睁眼瞎,面对医保异地报销问题一问三不知。下面就给大家普及普及异地报销的那些事。
阜阳农村医保可以异地报销吗?

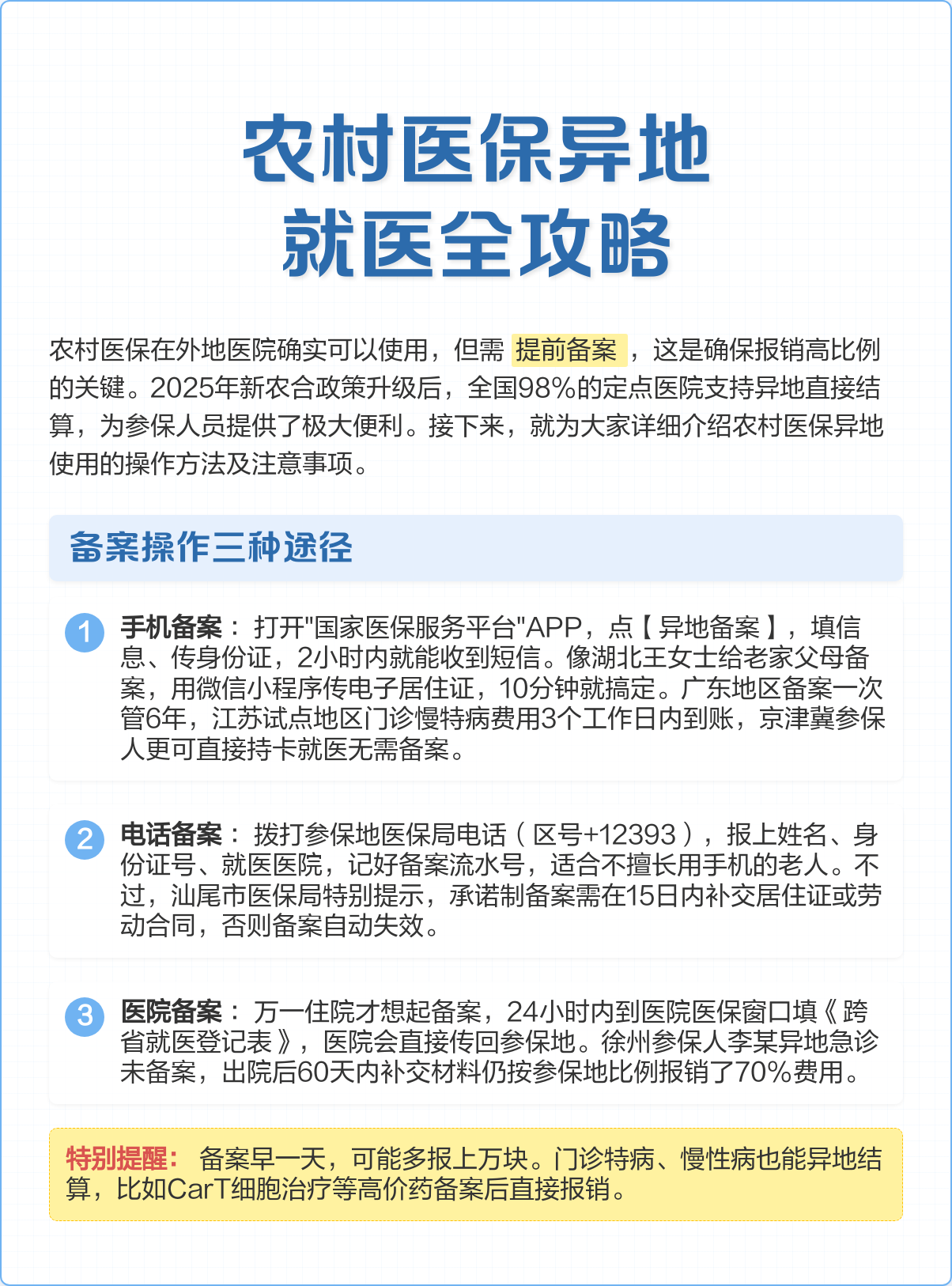
答:可以,新农合外地就医在住院后三日内到拿医院确诊证明去新农合备案,出院后在10个工作日内可以报销。报销带上身份证、医疗证、户口本、备案登记表、医院盖章的缴费费用明细、住院收费单、病例复印件等。不过,报销比例远低于本地就医。

医保不报销范围
阜阳 1、自行就医(未指定医院就医或不办理转诊单)、自购药品、公费医疗规定不能报销的药品和不符合计划生育的医疗费用。
阜阳 2、门诊治疗费、出诊费、住院费、伙食费、陪客费、营养费、输血费(有家庭储血者除外,按有关规定报销)、冷暖气费、救护费、特别护理费等其他费用。
阜阳 3、车祸、打架、自杀、酗酒、工伤事故和医疗事故的医疗费用。
4、矫形、整容、镶牙、假肢、脏器移植、点名手术费、会诊费等。
5、报销范围内,限额以外部分。
阜阳 注:以上均不在农村医保报销范围之内。
医保药品报销范围
阜阳 纳入基本医疗保险给付范围内的药品,分为甲类和乙类两种。甲类药物是指全国基本统一的、能保证临床治疗基本需要的药物。这类药物的费用纳入基本医疗保险基金给付范围,并按基本医疗保险的给付标准支付费用。
阜阳基本医疗保险诊疗项目报销
基本医疗保险诊疗项目应符合以下条件:(1)临床诊疗必须、安全有效、费用适宜;(2)由物价部门制定了收费标准;(3)由定点医疗机构为参保人员提供的定点医疗服务范围内。
阜阳基本医疗服务设施报销
阜阳 基本医疗保险医疗服务设施费用的报销涵盖由定点医疗机构提供的,参保人员在接受诊断、治疗和护理过程中所必须的生活服务设施,主要包括住院床位费或门(急)诊留观床位费。
阜阳城镇医保哪些疾病可以报销
性肿瘤、白血病、尿毒症、肝器官移植、肾器官移植、再生障碍性贫血、肺心病合并慢性心衰、糖尿病合并症、类风湿性关节炎、自身免疫性疾病、肝炎、肝硬化、陈旧性心肌梗塞、慢性肾小球肾炎、脑血栓、脑出血、高血压性心脏病、股骨头坏死、恶性肿瘤、肾病综合症、心血管支架成形术后、脑血管支架成形术后、血管支架成形术后、精神分裂症、帕金森、骨髓增生异常综合症、真性红细胞增多症、原发性血小板增多症、原发性骨髓纤维化症、风湿性心脏瓣膜病、重症肌无力、血友病、以及垂体瘤术后。
城乡医保报销的疾病
一类病种四种:恶性肿瘤、尿毒症、器官或组织移植术后、血友病。
二类病种八种:包括白血病、再生障碍性贫血、陈旧性心梗、骨髓增生异常综合症、肝炎活动期、支架成形术、肾病综合症、自身免疫性疾病。
阜阳 三类病种14种:系统性红斑狼疮、高血压、糖尿病、类风湿性关节炎、股骨头坏死、重性精神病、先天性肾上腺皮质增生症、先天性甲状腺功能低下、肝硬化、脑血栓及脑溢血后遗症、重症肌无力、肺心病、苯丙酮尿症以及儿童脑瘫。
阜阳异地报销流程:
1、带患者身份证、两张一寸彩色照片、新农合医疗证到县合管办办理转诊备案手续。
2、携带患者身份证、新农合医疗证和转诊备案手续到转诊医院就医,办理新农合住院手续。
3、出院后,凭患者本人身份证(或户口本)、新农合医疗证、病历复印件、住院结算单(有的是发票形式的)、住院费用清单、转诊备案手续到合管办报销。
备注:
阜阳 1、参合外出务工人员在务工地就医的,可先就诊,在住院期间或出院后到县合管办补办转诊备案手续。
2、就诊单位必须是当地的新农合定点医疗机构,否则不予报销。
乙类药物目录由各省、自治区、直辖市根据自身情况调整,这类药物先由职工支付一定比例的费用后,再纳入基本医疗保险基金给付范围,并按基本医疗保险给付标准支付费用。






